Hola a todos, aquí les comparto mi campaña de difusión!





Sobre mi decisión de estudiar Derecho Online con la UADM a mis 47 años!
Hola a todos, aquí les comparto mi campaña de difusión!





Hola A todos, aquí les comparto el url para mi archivo PDF sobre la planeación de mi campaña publicitaria.
Saludos!
https://drive.google.com/open?id=10oIX1MkEt02R8Kr1jwjs8RMlbNhjDn8H

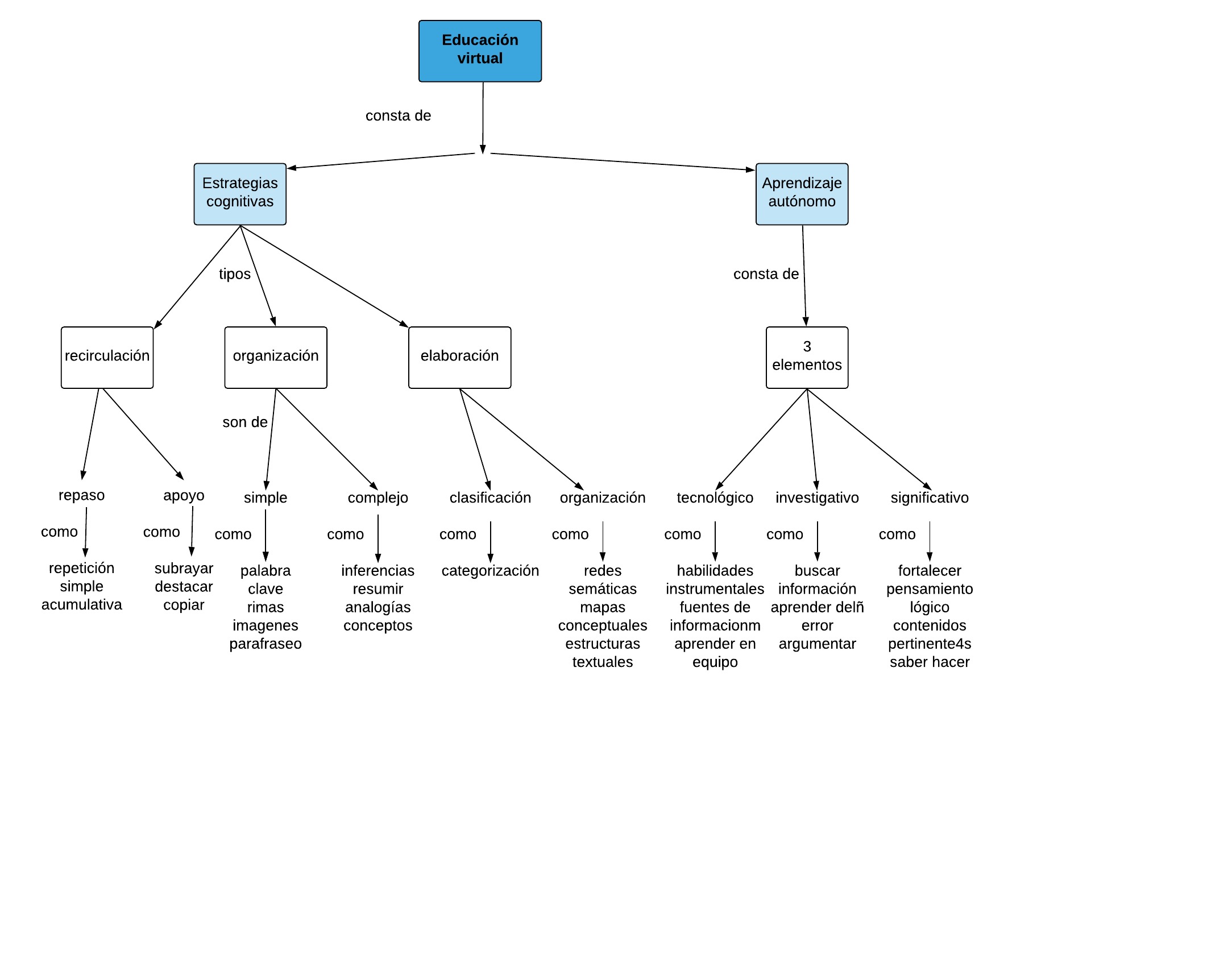
De este ejercicio puedo destacar que la auto disciplina y las estrategias cognitivas son fundamentales para el aprendizaje virtual. El programa propone el aprendizaje autónomo basado en la adquisición de competencias con énfasis en el trabajo en equipo con orientación empresarial.
¿Los requerimientos y valores empresariales son la única meta? ¿El desarrollo del talento es considerado explícitamente? ¿Los valores sociales y los valores patrios son importantes para mi formación? Considero que estos puntos debieran ser aplicables al entorno y vida diaria, no únicamente para el ámbito laboral
Aquí les comparto mi mapa conceptual!

Bueno, creo que no compartí anteriormente la creación de mi perfil. Así que, aquí esta!
Saludos!

Les comparto el link de descarga de mi archivo. Esta actividad me ha parecido muy interesante ya que el texto describe perfectamente lo que ha sido hasta el momento mi experiencia. Considero que uno de los retos mas importantes es la auto disciplina y perder el miedo a lo desconocido, aprovechar los recursos que tenemos de una manera inteligente y eficaz. Definitivamente el principal reto es aprender a aprender.

https://drive.google.com/open?id=1YtDQd4aqpUnznWj7WB6g-8j2ftVZC2zk
Pues creo que debí de haber compartido esto el día que lo hice, pero bueno, aquí algunas capturas d pantalla del día que tuve mi presentación en el foro. Hasta el momento ha sido una experiencia muy enriquecedora, ya que ademas de conocer gente estoy utilizando herramientas que antes no conocía

Aquí les comparto la creación de mi nube de palabras, este fue todo un reto ya que no estaba familiarizada con estos programas, pero vaya que he aprendido.
https://wordart.com/ovp4a566ynz5/word-art%201

Bueno, pues después de batallar un poco logré la creación de mi blog y pude acceder a los foros de la UnADM para publicar lo que correspondía y conocer a mis compañeros! Un día interesante!